微信公众号
首页
组织建设
学会简介
历任领导
组织架构
荣誉会员
团体会员
科技管理
中西医结合科技奖
科研基金
科技评价
学会期刊
科普平台
科普动态
科普知识
党建园地
政策方针
党建动态
资料下载
入会表
科技奖
科研基金
会议招商材料
学术动态
>
学术动态
返回首页
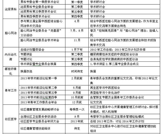
2013年专委会工作计划表
—— 发布日期:2013-01-17 ——
上一篇:耳鼻咽喉科学专业委员会鼻科专题研讨会
下一篇:无